電子工作のネタとオタ話が中心。けっこういい加減に設計したり回路図描いたりするので、情報を鵜呑みしてICが焼けたりしても責任持ちませんw ときどき腐った発言します。
Twitter
プロフィール
HN:
なかG
年齢:
37
HP:
性別:
非公開
誕生日:
1988/07/03
職業:
愛の戦士
趣味:
TRPG ぬるヲタ業 読書
自己紹介:
TRPGと2次元の世界を愛する大学2年生、14歳です(ぇ
とは言っても最近は忙しさと萌えカルチャーの拡大もあって、ヲタク業界から離れつつあります;
好きな漫画家:渡瀬悠宇
好きな小説家:水野良 神坂一
好きなコンピュータゲーム:ぷよぷよ タクティクスオウガ
好きなTRPG:ガープス(3版) T&T(7版)
好きなプレイヤー:水野良 田中天
好きなデザイナー:清松みゆき 矢野俊策
好きな俳優:小田井涼平 小沢真珠
好きな声優:林原めぐみ 石田彰
好きなアニメ:機動戦士ガンダムシリーズ(宇宙世紀)
好きなマンガ:幽遊白書 櫻狩り
とは言っても最近は忙しさと萌えカルチャーの拡大もあって、ヲタク業界から離れつつあります;
好きな漫画家:渡瀬悠宇
好きな小説家:水野良 神坂一
好きなコンピュータゲーム:ぷよぷよ タクティクスオウガ
好きなTRPG:ガープス(3版) T&T(7版)
好きなプレイヤー:水野良 田中天
好きなデザイナー:清松みゆき 矢野俊策
好きな俳優:小田井涼平 小沢真珠
好きな声優:林原めぐみ 石田彰
好きなアニメ:機動戦士ガンダムシリーズ(宇宙世紀)
好きなマンガ:幽遊白書 櫻狩り
カテゴリー
~あらまし~
・研究室で大量にLM555が余り、先生曰く「555なんて使わないからなかGにあげるよ」と言われた。
・ボクの作業用ちゃぶ台は環境によっては少々暗い。
~フレーム作成~
タミヤのユニバーサルアームのストックを幾つか引っ張り出してきてフレームを作成。リンク機構の具合はてきと。

~ケース作成~
100均で買ってきてストックしてある小物入れをドリルとやすりで加工。
手先が不器用なのはスルーする。

~電子回路作成~
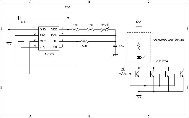
ここが本番。555は素子値を用いて、発振周波数とデューティを定めることができるIC。みんなの憧れ。
出力のオン時間とオフ時間の比率を変えることでLEDに入力される電力を調整します(PWM)。このとき、カタログスペックで12V×60mA=720mWの消費電力が予想される。
みんなのアイドルのトランジスタC1815は400mWまで逝けるので、トランジスタ4個を並列接続して熱を分配。概ね2倍のコレクタ損失まで耐えられる仕様。

↓あとでブレッドボード見て描いた回路図(ぇ

~完成~
全部まとめて接続して完成。
とりあえずちゃぶ台に装備して使う。

・研究室で大量にLM555が余り、先生曰く「555なんて使わないからなかGにあげるよ」と言われた。
・ボクの作業用ちゃぶ台は環境によっては少々暗い。
~フレーム作成~
タミヤのユニバーサルアームのストックを幾つか引っ張り出してきてフレームを作成。リンク機構の具合はてきと。
~ケース作成~
100均で買ってきてストックしてある小物入れをドリルとやすりで加工。
手先が不器用なのはスルーする。
~電子回路作成~
ここが本番。555は素子値を用いて、発振周波数とデューティを定めることができるIC。みんなの憧れ。
出力のオン時間とオフ時間の比率を変えることでLEDに入力される電力を調整します(PWM)。このとき、カタログスペックで12V×60mA=720mWの消費電力が予想される。
みんなのアイドルのトランジスタC1815は400mWまで逝けるので、トランジスタ4個を並列接続して熱を分配。概ね2倍のコレクタ損失まで耐えられる仕様。
↓あとでブレッドボード見て描いた回路図(ぇ
~完成~
全部まとめて接続して完成。
とりあえずちゃぶ台に装備して使う。
PR
そもそもバトンというものをやるのがかなり久しぶりだったりする;
先日のオフ会でマイミクさんが増えたので自己紹介兼ねて。
■ロング自己紹介
(基本データ)
■名 前:なかG
■誕生日:7月3日 ナミすわんの誕生日。神名君の誕生日。覚えやすい方で。
■血液型:Aだと思ってる人多いけど、ぢつはO
■出身地:岐阜県T町
■身 長:自称172
■体 重:だいえっとちゅう
■職 業:学生
■趣 味:アニメ、マンガ、電子工作
■長 所:黒い
■短 所:黒い
(好きなもの)
■洋 食:エビピラフ
■和 食:魚系全般
■中 華:チャーハン
■飲み物:牛乳
■お菓子:アイス
■カラー:水色、紫
■キャラクター:ツンデレ・ヤンデレは美少年と美おっさんだけ許す。
■漫 画:最近は桜狩が一番おもしろかった
■雑 誌:トランジスタ技術
■音 楽:アニソン、電波ソング
■場 所:自室
■TV番組:特撮
■ブランド:アトメルのマイコン(2313)と東芝のトランジスタ(1815)が好き。あとPCゲームはアージュ(ぁ
(使用してるもの)
■携 帯:IS03
■財 布:嫁からのぷれzうわなにをする
■化粧品:とくには。
■ポーチ:とくには。
■化粧水:ハト麦のエキスが入ったやつ。
■乳 液:↑の姉妹品
■美容液:↑の姉妹品
■シャンプー:しらね
■リンス:しらね
■アクセサリー:まれに腕に金属装備
■香 水:・・・
■バッグ:・・・
■外 靴:ワークマンの薄くて丈夫な奴。工事現場で履ける安全靴欲しい。
■内 靴:スリッパははかない
(経験○×)
[o]マニキュア
[o]化粧
[x]ピアス
[x]髪染め
[x]脱色
[o]飲酒
[x]喫煙
[o]告白する
[o]告白される
[o]3年以上交際
[o]マラソン
[x]スケート
[o]スキー
[x]一輪車
[x]文通
[o]料理
[x]岩盤浴
[o]ダイエット
[o]殴り合いの喧嘩
[o]何もない所で転ぶ
[x]髪を20㎝以上切る
[o]二段ベッドに寝る
[o]飛行機
[x]ヘリコプター
[o]新幹線
[o]高速バス
[o]夜行バス
[o]鈍行列車
[o]カラオケ
[o]コンテスト
[x]海外旅行
[o]ディズニーランド
[o]ディズニーシー
[x]USJ
[x]渋谷109
(ごちゃまぜ質問)
■今いる場所は?:自分の部屋
■今のBGMは?:無音
■マイブームは?:ギャルゲの男性キャラ同士にフラグを建てる
■彼氏彼女いる?:2次元にはたくさん、3次元にもtうわなにをする
■好きな人いる?:ディスプレイの前の君さ☆
■最近電話した人:自宅のおかん
■今日起きた時間:9時すぎ
■朝ご飯食べた?:ヨーグルトと牛乳
■今日は夢見た?:見てない
■どういう内容?:
■今日外出した?:夕方からバイト
■悩み事はある?:ガンダムageの行く末
■相談するタイプ?:しない
■秘密持ってる?:乙女は秘密の数だけ美しくなれるんだぜ☆
■嫌いな人いる?:ふふふ
■待ち受けの設定:デフォルトw
■メール着信画面:ぴろろん
■電話の着信画面:ぴりりりり
■質問長かった?:まあ、それなりに。
先日のオフ会でマイミクさんが増えたので自己紹介兼ねて。
■ロング自己紹介
(基本データ)
■名 前:なかG
■誕生日:7月3日 ナミすわんの誕生日。神名君の誕生日。覚えやすい方で。
■血液型:Aだと思ってる人多いけど、ぢつはO
■出身地:岐阜県T町
■身 長:自称172
■体 重:だいえっとちゅう
■職 業:学生
■趣 味:アニメ、マンガ、電子工作
■長 所:黒い
■短 所:黒い
(好きなもの)
■洋 食:エビピラフ
■和 食:魚系全般
■中 華:チャーハン
■飲み物:牛乳
■お菓子:アイス
■カラー:水色、紫
■キャラクター:ツンデレ・ヤンデレは美少年と美おっさんだけ許す。
■漫 画:最近は桜狩が一番おもしろかった
■雑 誌:トランジスタ技術
■音 楽:アニソン、電波ソング
■場 所:自室
■TV番組:特撮
■ブランド:アトメルのマイコン(2313)と東芝のトランジスタ(1815)が好き。あとPCゲームはアージュ(ぁ
(使用してるもの)
■携 帯:IS03
■財 布:嫁からのぷれzうわなにをする
■化粧品:とくには。
■ポーチ:とくには。
■化粧水:ハト麦のエキスが入ったやつ。
■乳 液:↑の姉妹品
■美容液:↑の姉妹品
■シャンプー:しらね
■リンス:しらね
■アクセサリー:まれに腕に金属装備
■香 水:・・・
■バッグ:・・・
■外 靴:ワークマンの薄くて丈夫な奴。工事現場で履ける安全靴欲しい。
■内 靴:スリッパははかない
(経験○×)
[o]マニキュア
[o]化粧
[x]ピアス
[x]髪染め
[x]脱色
[o]飲酒
[x]喫煙
[o]告白する
[o]告白される
[o]3年以上交際
[o]マラソン
[x]スケート
[o]スキー
[x]一輪車
[x]文通
[o]料理
[x]岩盤浴
[o]ダイエット
[o]殴り合いの喧嘩
[o]何もない所で転ぶ
[x]髪を20㎝以上切る
[o]二段ベッドに寝る
[o]飛行機
[x]ヘリコプター
[o]新幹線
[o]高速バス
[o]夜行バス
[o]鈍行列車
[o]カラオケ
[o]コンテスト
[x]海外旅行
[o]ディズニーランド
[o]ディズニーシー
[x]USJ
[x]渋谷109
(ごちゃまぜ質問)
■今いる場所は?:自分の部屋
■今のBGMは?:無音
■マイブームは?:ギャルゲの男性キャラ同士にフラグを建てる
■彼氏彼女いる?:2次元にはたくさん、3次元にもtうわなにをする
■好きな人いる?:ディスプレイの前の君さ☆
■最近電話した人:自宅のおかん
■今日起きた時間:9時すぎ
■朝ご飯食べた?:ヨーグルトと牛乳
■今日は夢見た?:見てない
■どういう内容?:
■今日外出した?:夕方からバイト
■悩み事はある?:ガンダムageの行く末
■相談するタイプ?:しない
■秘密持ってる?:乙女は秘密の数だけ美しくなれるんだぜ☆
■嫌いな人いる?:ふふふ
■待ち受けの設定:デフォルトw
■メール着信画面:ぴろろん
■電話の着信画面:ぴりりりり
■質問長かった?:まあ、それなりに。
お知らせ
なかGカウンター
ブログ内検索
最新コメント
[04/29 mexSek]
[04/02 Charleskr]
[02/24 raishioms]
最新トラックバック
忍者アナライズ
