電子工作のネタとオタ話が中心。けっこういい加減に設計したり回路図描いたりするので、情報を鵜呑みしてICが焼けたりしても責任持ちませんw ときどき腐った発言します。
Twitter
プロフィール
HN:
なかG
年齢:
37
HP:
性別:
非公開
誕生日:
1988/07/03
職業:
愛の戦士
趣味:
TRPG ぬるヲタ業 読書
自己紹介:
TRPGと2次元の世界を愛する大学2年生、14歳です(ぇ
とは言っても最近は忙しさと萌えカルチャーの拡大もあって、ヲタク業界から離れつつあります;
好きな漫画家:渡瀬悠宇
好きな小説家:水野良 神坂一
好きなコンピュータゲーム:ぷよぷよ タクティクスオウガ
好きなTRPG:ガープス(3版) T&T(7版)
好きなプレイヤー:水野良 田中天
好きなデザイナー:清松みゆき 矢野俊策
好きな俳優:小田井涼平 小沢真珠
好きな声優:林原めぐみ 石田彰
好きなアニメ:機動戦士ガンダムシリーズ(宇宙世紀)
好きなマンガ:幽遊白書 櫻狩り
とは言っても最近は忙しさと萌えカルチャーの拡大もあって、ヲタク業界から離れつつあります;
好きな漫画家:渡瀬悠宇
好きな小説家:水野良 神坂一
好きなコンピュータゲーム:ぷよぷよ タクティクスオウガ
好きなTRPG:ガープス(3版) T&T(7版)
好きなプレイヤー:水野良 田中天
好きなデザイナー:清松みゆき 矢野俊策
好きな俳優:小田井涼平 小沢真珠
好きな声優:林原めぐみ 石田彰
好きなアニメ:機動戦士ガンダムシリーズ(宇宙世紀)
好きなマンガ:幽遊白書 櫻狩り
カテゴリー
皆様あけましておめでとうございます。
新年のまったりとした空気の中、修士論文書けるか否かの瀬戸際がががが
新年一発目ということで、暇潰し(?)のために作ったステップアップコンバータモジュールの制作記録などを…。
新年のまったりとした空気の中、修士論文書けるか否かの瀬戸際がががが
新年一発目ということで、暇潰し(?)のために作ったステップアップコンバータモジュールの制作記録などを…。
~あらまし~
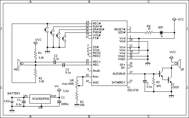
こないだ実験したISD1730を実装してみた。
~回路図~

↑回路図
こんな感じで制作した。電源は3.3Vで定電圧にしています。出力はPWM出力端子を使わずにアナログ信号をトランジスタで増幅して出力しています。なんとはなしに出力が足りない気がしたのでダーリントン接続していますw あとサンプリング周波数は可変抵抗で調整可能。

↑実装図
~まとめ~
箱におさまってよかったです、まる。
こないだ実験したISD1730を実装してみた。
~回路図~
↑回路図
こんな感じで制作した。電源は3.3Vで定電圧にしています。出力はPWM出力端子を使わずにアナログ信号をトランジスタで増幅して出力しています。なんとはなしに出力が足りない気がしたのでダーリントン接続していますw あとサンプリング周波数は可変抵抗で調整可能。
↑実装図
~まとめ~
箱におさまってよかったです、まる。
お知らせ
なかGカウンター
ブログ内検索
最新コメント
[04/29 mexSek]
[04/02 Charleskr]
[02/24 raishioms]
最新トラックバック
忍者アナライズ
